ITS WEB EXCLUSIVE: Getting with the program
The effectiveness of the U.S. surface transportation system will continue to deteriorate if unacceptable congestion levels persist. Increased congestion will decrease the efficiency of highway commuting and shipping while increasing driver stress, which could lead to higher crash rates. National productivity will decrease and gross domestic product will fall, leaving the country crippled in a highly competitive global marketplace.
Intelligent transportation systems are considered the most promising solution to today’s transportation safety and congestion problems. ITS provides a comprehensive approach to restore safety and mobility by joining information with advanced communications technology to make transportation systems safer and more efficient.
Minnesota has been a pioneer state in the U.S. in applying innovative technologies and strategies to improve safety, mobility and productivity of the transportation system. ITS deployments in Minnesota started initially with a focus on combating congestion problems in the Minneapolis and St. Paul metropolitan areas. The applications of ITS technologies expanded to smaller urban and rural areas over the past three decades. Over time, with multiple systems deployed and increasing needs for data sharing, integration of ITS systems to facilitate interoperability and seamless operations and data exchanges becomes necessary.
To foster integration of the deployment of regional ITS systems, the U.S. DOT issued 23 CFR Subchapter K—Intelligent Transportation Systems, Part 940—Intelligent Transportation System Architecture and Standards (23 CFR 940, https://www.gpo.gov/fdsys/pkg/CFR-2009-title23-vol1/xml/CFR-2009-title23-vol1-part940.xml) to provide policies and procedures for implementing ITS. The Minnesota Department of Transportation (MnDOT), under the guidance of the Federal Highway Administration Minnesota Division Office, developed a programmatic process to guide and improve the implementation of 23 CFR 940 in Minnesota.
The purpose of the programmatic process for ITS implementation is to promote the consistent use of systems engineering to help resolve particular project implementation and system integration issues. The process uses the foundation already established for ITS project development in Minnesota, and is enhanced with clear documented guidance and straightforward tools to streamline the process. This programmatic process for ITS implementation effectively raises the awareness of the systems engineering requirements and benefits. It also promotes the proper application of systems engineering analysis throughout the life cycle of ITS projects and projects that include ITS components, from initial identification of needs and concept exploration to implementation, operations and maintenance.
Building up established foundation
Prior to implementation of this programmatic process for ITS implementation, a major enhancement opportunity was identified by the FHWA Minnesota Division Office for consistent use of systems engineering. As a result, the following key points are provided to help explain why systems engineering is needed to ensure proper consideration of interoperability and future expansion needs to enable successful technology deployment:
- ITS deployment is built on needs and requirements;
- Systems engineering is foundational to design, testing and evaluation of the technology implementation;
- Systems engineering is needed to integrate ITS between agencies and modes;
- By using this inter-disciplinary approach, it provides documentation for others to use for coordinated deployments and purchases (without violating sole source laws); and
- It’s the law.
In the past three years, MnDOT has worked to improve the use of the ITS architecture and systems engineering tools to better bring the planning, design, testing and evaluation of the ITS implementation projects into conformance with the regulation in a thoughtful and productive manner. MnDOT’s key efforts include updating the Statewide Regional ITS Architecture, and performing and documenting programmatic systems engineering analysis for commonly deployed ITS systems.
Image: AECOM
Statewide Regional ITS Architecture
The Minnesota Statewide Regional ITS Architecture was initially created in 1997 and has gone through multiple updates. The most recent ITS architecture was updated in 2014. The architecture includes unique elements that help facilitate ITS planning and implementation in Minnesota. In addition to typical architecture components, the architecture includes a comprehensive list of user needs as well as needs for future technology research and development. A brief operational concept was developed for each of the identified needs to describe the current conditions and ITS capabilities, potential ITS solutions involving stakeholders plus their roles in the implementation and operations of the solutions, along with linkages to the architecture.
An ITS Implementation Plan also was developed to strategically frame out a path for future ITS implementation and expansion. The plan serves as a starting point for planning and systems engineering analysis for projects that were identified and prioritized in the plan. The ITS architecture helps to ensure that MnDOT derives the maximum value and functionality, while establishing interoperability from its investment in ITS infrastructure.
MnDOT, in coordination with the FHWA Division Office, also performed outreach and education activities to Metropolitan Planning Organizations on using the architecture to help with ITS planning decisions, and informed the MPOs about the completion of the Minnesota Statewide Regional ITS Architecture Update. All MPOs subsequently formally adopted the architecture in the spring of 2016.
Systems engineering efforts
Parallel to the Minnesota Statewide Regional ITS Architecture update effort, MnDOT developed a series of technical references and tools to support the consistent use of systems engineering for ITS projects. Programmatic systems engineering analyses were conducted for several commonly deployed ITS technologies. Documentation from such analyses, including concept of operations and requirements, provides helpful guidance to the planning, design, implementation, integration, expansion, operations and maintenance of those systems. Such commonly deployed systems account for approximately 90% of ITS implementation and expansion in Minnesota.
The programmatic systems engineering process establishes a foreshortened approach to streamline the planning, design and implementation of those systems. This approach ensures consistency across jurisdictions and regions, providing cost savings and supporting integration and future expansion, while validating regulation conformity with supporting documentation. The resulting systems engineering documents also provide project managers useful references to perform systems engineering analyses for other, more complex systems.
Programmatic process for ITS implementation
To fulfill the requirements of 23 CFR 940, MnDOT worked closely with internal staff, partner agencies and the FHWA Division Office to develop and implement a process that provides detailed and step-by-step guidance to MnDOT staff and local agencies. This ITS Implementation Process consists of several elements, including an overarching regulatory guidance and a step-by-step procedural guide with tools and references.
Image: Crossroads, Minnesota Transportation Research Blog
Highway project development process—ITS systems engineering requirement
The Highway Project Development Process is MnDOT’s online project development manual used by MnDOT staff, consultants and local agencies to manage project development activities. MnDOT’s HPDP for ITS Systems Engineering Requirement provides guidance on implementing 23 CFR 940 for ITS projects. The HPDP identifies the key players for the process and specifies their roles with responsibilities. It also provides guidance on using the systems engineering process for the planning, development, design and implementation of ITS projects and projects with ITS components.
To leverage previous systems engineering efforts, ITS projects are divided into four classes in the HPDP. Different levels of requirements are applied to each class of ITS projects, depending on the completeness of previous programmatic systems engineering analysis. The four classes are:
- Class A Standard ITS Applications: This class includes projects for traffic signals, road weather information systems, railroad-highway grade crossings and weigh-in-motion systems. A programmatic systems engineering analysis for those applications was performed. The resulting systems engineering documents can be used directly to guide the design and implementation of the applications.
- Class B-1 MnDOT Freeway Traffic Management Applications: This class includes typical devices and systems for freeway traffic management. Partial systems engineering analysis was performed, resulting in a standardized concept of operations document and a list of high-level requirements.
- Class B-2 MnDOT Arterial Traffic Management Applications: This class includes typical devices and systems for arterial traffic management. Partial systems engineering analysis was performed, resulting in a standardized concept of operations document and a list of high-level requirements.
- Class C Large Scale/Complex ITS Projects: This class covers projects such as transportation management centers, integrated corridor management, bus rapid transit, and other complex applications that are not covered by other classes.
The HPDP provides specific directions on the use of the outputs from the programmatic systems engineering process and the Minnesota Statewide Regional ITS Architecture. It also provides guidance on assessing gaps in system engineering requirements and steps to perform additional analysis to be compliant with 23 CFR 940.
Project planning and scoping
MnDOT’s scoping process is a planning process to help identify project components, performance goals, initial cost estimates and project schedule. Identification of the needs and efforts required for an adequate systems engineering analysis early in the ITS project planning and scoping stages is crucial. MnDOT recognized the importance to involve key scoping staff in the development and execution of the ITS Implementation Process. An outreach effort to MnDOT District Offices and State Aid Offices was conducted in the development stage of the process to inform them of the development effort and to gain a better understanding on how to incorporate ITS into the scoping process.
As a result, enhancements to the scoping process were made to include ITS implementation requirements. The enhancements avoid the possibility of a project manager overlooking ITS components in projects. The enhancements also raise the awareness of the ITS systems engineering requirements, promote collaboration with the ITS functional group and assist in properly scoping needed ITS efforts for the project to ensure conformity.
Tools to support the process
Tools were created to facilitate the implementation of HPDP, including:
- A list of useful resources and reference documents, and a systems engineering website to house tools and relevant information;
- A decision tree to guide identification of systems engineering analysis needs; and
- ITS systems engineering checklists for conformity.
Selected tools are described below.
Image: Minnesota Department of Transportation
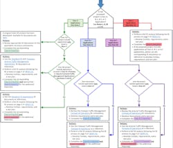
Decision tree
To assist in implementing the process, a decision tree was created as a supplement to the HPDP to provide a visual aid to enhance project managers’ awareness and understanding of the systems engineering requirements. The decision tree serves as a tool for project managers to quickly identify the programmatic analysis performed, additional analysis needed, the level of effort anticipated, and steps and tools to follow to meet the compliance requirements.
ITS systems engineering checklist
One of the tools for facilitating the conformance with the CFR 23 940 regulation is a set of systems engineering checklists. The checklists support project managers in verifying that systems engineering requirements are properly considered, documented and met. The checklists summarize the project needs, goals, objectives, features and relationship to relevant projects. Systems engineering documents, ITS standards, data collection and sharing, and resources needed for operations and management of the implemented systems also are documented on the checklists. Seven checklists were developed to cover a variety of ITS projects based on project classifications defined in the HPDP.
Project managers are required to follow the systems engineering process outlined in the HPDP to develop, design and implement ITS projects or projects with ITS components. The process starts with coordinating with the Statewide Regional ITS Architecture to verify the projects are consistent within the architecture or identify architecture revision needs. Upon the completion of the initial assessment, project managers will complete the required systems engineering analysis. As for checks and balances of the systems engineering analysis, project managers will then complete a checklist that is appropriate to their project classification to ensure an adequate analysis has been performed that meets the regulation requirements.
Summary
Collaboration between MnDOT and the FHWA Minnesota Division Office developed an enhanced programmatic process to ensure compliance of 23 CFR 940 for ITS projects. This process builds upon the model developed in the Minnesota Statewide Regional ITS Architecture. It also uses the solid foundation established in MnDOT’s systems engineering efforts. The Minnesota ITS Implementation Process provides a systematic approach to ensure aspects of integration, interoperability, operations and management of ITS systems are properly considered in an iterative manner with the various stages of planning, design, testing and evaluation of the implementation.
With the implementation of these improved tools and guidance, FHWA would consider MnDOT and all its sub-recipients in conformance with the national and regional ITS architecture along with the systems engineering requirement.



